eRoad复工健康指南:守护员工安全!

2020-03-01

亲爱的易路小伙伴们:

复工在即,公司将2月24日-3月23日这一个月定义为易路防疫过渡期,请您细阅读并严格遵守这份《复工健康指南》,让我们在疫情面前、温暖面对、乐观前行。(该期间的长短将视疫情发展和政府政策调整)


目录:

防控机制篇-1点

员工管理篇-6点

办公后勤篇-5点

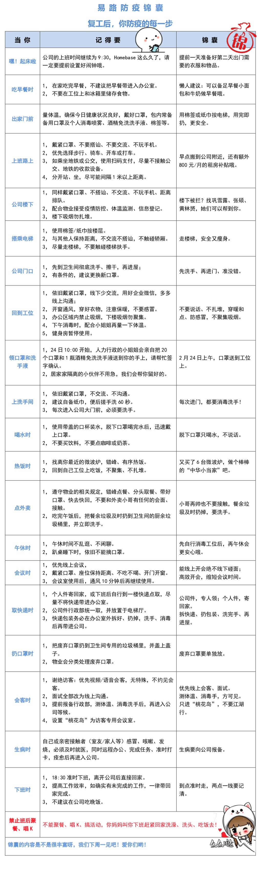
防控机制篇】:

一、责任到人,严肃对待

1、防疫过渡期的定义:公司将2月24日-3月23日定义为易路防疫过渡期(视实际情况和政府政策调整),本指南相关内容适用于该时期管理规范。

2、公司于1月25日成立由CEO、CRO、COO、CTO、HRVP和行政负责人组成的BCP领导小组,该组成员负责疫情期间的全面控疫管理工作,各部门Leader和全体员工须严格遵守本小组发出的指令,任何人如有恶意隐瞒、故意破坏规则等造成不良影响事件的,直接解聘,严重时需追究其相关法律责任。


【员工管理篇】:

一、关于复工和考勤

1、上下班时间

公司既定的上下班时间已经错开了高峰期,请大家继续执行:

上午:9:30—12:00

下午:13:00-18:30


2、无法如期复工人员的考勤

1) 自己或亲密接触者有发热、咳嗽等症状的,请及时观察、就医,不要盲目来办公室;

2) 尚在隔离区不能返程者,请继续安心隔离,直至政府解禁为止;

3) 未在公司驻地居家隔离满14天者,请继续远程办公;

4) 共同居住者存在发热、咳嗽等症状者,请远程办公,直至其无恙为止;

5) 上述2月24日仍需继续远程办公人员,请继续采用P+在线考勤”, 请升级P+到最新版本(安卓V3.1.8、IOSV3.1.2),并在每天考勤时,同步完成健康打卡;同时向部门负责人及人力资源部进行报备。一个月内未考勤且不补卡超过3次者,依照《员工手册》之规定给予解聘处理;

6) 远程办公期间,请高质高效、保质保量的完成既定的工作任务,达到绩效考核要求,不可慵懒懈怠;

7) 休假人员正常进行请假审批报备。


升级P+,请扫码

(或登录各大应用商店,下载最新版本)



3、复工证明的开具

需要复工证明人员请自行登录P+手机端,按下图流程操作,并确保不存在欺报瞒报行为。

4、北京、成都、深圳同事的14天隔离期

1) 工作地为北京、成都、深圳的同事,须按政府及政策相关要求在抵达工作地后自觉进行14天居家隔离,无上述第2条之1)、4)等异常后方可到公司上班;

2) 进入驻地办公室写字楼时,请配合当地物业完成各项防疫措施,不可拒绝或无理取闹。


5、进出上海办公楼的流程

1) 出示在沪隔离满14天的截图(电信、移动、联通各自扫码或发短信);

2) 在易路的《复工承诺书》名单上找自己的名字;

3) 测体温,配合物业做好登记;

4) 填写《健康状况信息登记表》(之前填写过的可以用电子版的截图,或者手写版的照片);

5) 填写《自我健康管理温馨提示》存根;

6) 领取一张回执和一个临时出入证,方可进入办公大楼;

7) 访客进入大楼须满足自我隔离满14天的要求,并配合物业完成体温测量和访客登记后方可进入。

二、关于员工个人消毒

1、佩戴口罩

1) 工作期间、上下班路上,请务必全程佩戴口罩。同时,任何时候不要触碰口罩的口鼻外部区域;

2) 乘坐公共交通工具上班的同事,进入办公区域前,有条件的建议更换新口罩。

2、配合物业的检查和消毒

抵达园区后需配合物业方进行体温测量,如超过37.3℃无法正常通行时,无需紧张,请配合物业方安排的观察等候或劝返就医,并第一时间联系您的家人。


3、勤洗手

每次进入办公室前,请所有同事务必先到卫生间彻底洗手,洗净擦干后方可进入办公区域。



4、尽量走楼梯,不乘电梯

建议上下楼全部走楼梯,减少触碰按钮的机会;走楼梯时,请不要触碰扶手等公共部位。

 

5,禁止聚集吸烟

防疫过渡期内禁止聚集吸烟,不可扎堆。


6、健身房暂停使用

三、关于口罩等防疫物品发放

1、首日进入办公室的小伙伴每人发放1瓶免洗酒精洗手液、20个口罩(供4周之用,资源紧张,请不要浪费);将会由人力行政的小姐姐到依次发放到各小伙伴处。

2、上班期间除用餐、喝水时取下口罩,其他时间需一直佩戴口罩直至回到家中。

3、已受污染的口罩需丢弃在公司电梯间指定位置的垃圾桶内。



四、关于早餐

1、早餐:不建议将早餐带进办公室,请尽量在家吃完。



2、午餐:

1)鼓励自带午餐:公司在原油基础至上又新添置了6太微波炉,并散布在了公司各个区域。请大家分开热饭、不要聚集就餐;


2) 点外卖请遵守物业的相关规定,错峰点餐、分头取餐、带好口罩、快去快回,不要和外卖小哥有任何的会面、接触。


3) 吃完午饭后,请把餐余垃圾及时扔到卫生间的厨余垃圾桶里,并立即洗手。



3、晚餐:建议18:30下班后立即回家准备晚餐,不建议在公司吃晚饭。

4、提醒:由于办公室和冰箱每日消毒,请大家不要在办公室和冰箱里储备过多食物。





五、关于健康情况确认 

1、请按照政府指导要求,进行健康申报及采集。

2、如本人或亲密接触者(家人、室友等)14天内有途径武汉地区,或有发烧等症状,须及时主动向部门负责人和HRBP报备。

3、上班当日离家前,凡有发烧、咳嗽等症状者,请第一时间向部门负责人和HR文雯报备,并进行居家观察。



4、上班期间如发生身体不适,请第一时间自行转移至“燕子坞”进行紧急隔离,并立即通过企业微信联系部门负责人并告知HRVP李卫。(其他城市请转移至隔离室,员工离开后,该房间须及时、彻底消毒,并停用24小时。)


六、关于“两点一线”的要求

特殊时期不得聚集,无特殊情况须保证每日“两点一线”,仅往返公司及住所,避免接触人群。禁止聚餐、唱K等娱乐活动,一经发现,严厉惩办。


【办公后期篇】:

一、关于面试及访客

1、建议继续采用线上渠道与访客沟通,无重大紧急情况,禁止邀约访客,所有面试均采用线上方式。

2、设置“桃花岛”为访客的专用会议室,其他城市设置距离门口较近的会议室为访客专用会议室。

3、如有客人到访,需提前一日报备给行政部冯磊,并配合物业及公司的消毒检测。


二、关于消毒措施

1、公司将在复工前的2月23日再进行一次统一的消毒。

2、复工后每日上班前和下午,由后勤同事进行两次办公室公共区域的消毒,包括会议室遥控器、门把手、各种按钮、开关、微波炉、冰箱门等处的消毒。

3、下午消毒作业时,后勤同事也会再帮大家测一下体温,以确保伙伴们的安全。

4、每位员工配发一瓶酒精免洗洗手液,同时在各无接触点配置免洗洗手液。

5、员工须进行自己工位的清洁卫生及消毒。

三、关于办公环境设置

1、关闭空调及办公室通风

疫情期间,公司会关闭所有空调,除天气极度恶劣,正常情况均需保持窗户呈开启状态,进行通风,请大家做好保暖,预防感冒。

2、设置 “燕子坞”会议室为防疫期间隔离观察室。

北京、成都、深圳将最靠近门口的小会议室设置为防疫期间隔离观察室。

3、关于常规会议室的设置

除“燕子坞”、“桃花岛”外,其余会议室均为常规会议室,请尽量不要聚集开会,如必须,开会时请务必开门、开窗。


四、关于快递

1、因园区规定,所有快递只能送至一楼指定位置,有三个建议:

1) 请大家将个人件发到家里地址;

2) 无法快递到家的,下班后自行到快递点领取,不将快递带入办公室,避免污染源;

3) 对于网购在公司使用的个人物品,请大家在楼外拆解快递,不要把快递外包装带进办公室,扔完包装请务必洗手。


2、公司将安排专人每日取回相应的公司件(主要是文件)。


五、关于饮用水

1、开工前进行饮水机消毒,确保用水安全。

2、对于喝水的两点建议:

1) 建议喝开水;

2) 建议使用有盖子的杯子,避免消毒液、酒精等消毒物品污染水源。


【结语】

特殊时期特殊方案,都是为了您和身边的每一个小伙伴的安全,请大家务必重视并严格遵守,若有违规,一律按公司最高处罚标准执行!

特殊时期特殊方案,都是为了您和身边的每一个小伙伴的安全,请大家务必重视并严格遵守,若有违规,一律按公司最高处罚标准执行!

特殊时期特殊方案,都是为了您和身边的每一个小伙伴的安全,请大家务必重视并严格遵守,若有违规,一律按公司最高处罚标准执行!

重要的事情说三遍!




 

易路 BCP 领导小组

易路综合管理中心

2020 年 2 月 23 日


文章标签

热门文章

中企出海之境外税务管理政策

中企出海之境外税务管理政策

eRoad AI招聘系统人岗匹配深度解析:重新定义人才精准对接的技术范式

eRoad AI招聘系统人岗匹配深度解析:重新定义人才精准对接的技术范式

HR SaaS平台排行榜:细数2025年中国最具商业价值的十大HR SaaS平台

HR SaaS平台排行榜:细数2025年中国最具商业价值的十大HR SaaS平台

2025年中国AI HR市场:从效率工具到战略引擎的演进

2025年中国AI HR市场:从效率工具到战略引擎的演进

国内首个HR智能体管理平台—iBuilder,如何让“数字员工”开箱即用

国内首个HR智能体管理平台—iBuilder,如何让“数字员工”开箱即用

【AI赋能HR】 AI在人力资源管理中的创新应用与实践路径

【AI赋能HR】 AI在人力资源管理中的创新应用与实践路径

HR必看干货|中国市场多元用工分类及分析

HR必看干货|中国市场多元用工分类及分析

高能来袭,37名数字员工入职报道!一文“认清”eRoad iBuilder数智家族全员

高能来袭,37名数字员工入职报道!一文“认清”eRoad iBuilder数智家族全员

eRoad iBuilder:AI驱动的HR智能体平台,开启人机协同新时代

eRoad iBuilder:AI驱动的HR智能体平台,开启人机协同新时代

eRoad人力资源科技:以AI HR全场景深度融合,重新定义组织效能新时代

eRoad人力资源科技:以AI HR全场景深度融合,重新定义组织效能新时代

推荐文章

官宣!首批!eRoad HR数字员工荣获“AI产业创新场景应用案例”,AI应用智联未来

官宣!首批!eRoad HR数字员工荣获“AI产业创新场景应用案例”,AI应用智联未来

锦江酒店数字化实践 | 全球规模第二大的“酒店航母”如何以数为先,服务托底?

锦江酒店数字化实践 | 全球规模第二大的“酒店航母”如何以数为先,服务托底?

eRoad x华为云:强强联合,「HR数字员工解决方案」发布,开启智慧型HR时代

eRoad x华为云:强强联合,「HR数字员工解决方案」发布,开启智慧型HR时代

eRoad 注资图谱:携手并进,持续打造更卓越的全球人力资源服务

eRoad 注资图谱:携手并进,持续打造更卓越的全球人力资源服务

eRoad ×喜家德:被誉为“餐饮界华为”的连锁品牌如何做好HR数字化

eRoad ×喜家德:被誉为“餐饮界华为”的连锁品牌如何做好HR数字化

eRoad 人力资源科技王天扬:在“薪酬”的征途上,发出微光、逐光而行

eRoad 人力资源科技王天扬:在“薪酬”的征途上,发出微光、逐光而行

eRoad 携手华为云,共助中国企业出海新征程

eRoad 携手华为云,共助中国企业出海新征程

eRoad 亮相华为全联接大会2024:全面拥抱AI,加速迈向人力资源智能时代

eRoad 亮相华为全联接大会2024:全面拥抱AI,加速迈向人力资源智能时代

eRoad ×奥佳华 | 创新引领、合规护航的全球人力资源管理

eRoad ×奥佳华 | 创新引领、合规护航的全球人力资源管理

eRoad ×裸心:人力资源科技之光守护轻奢酒店自然美学

eRoad ×裸心:人力资源科技之光守护轻奢酒店自然美学

在线咨询

电话咨询

400-853-7888

预约演示

数字助理

扫码体验