“2万员工待业,贷款发工资只能撑3个月。”餐饮巨头西贝莜面村董事长贾国龙的一则“告急”信息引发社会广泛关注。
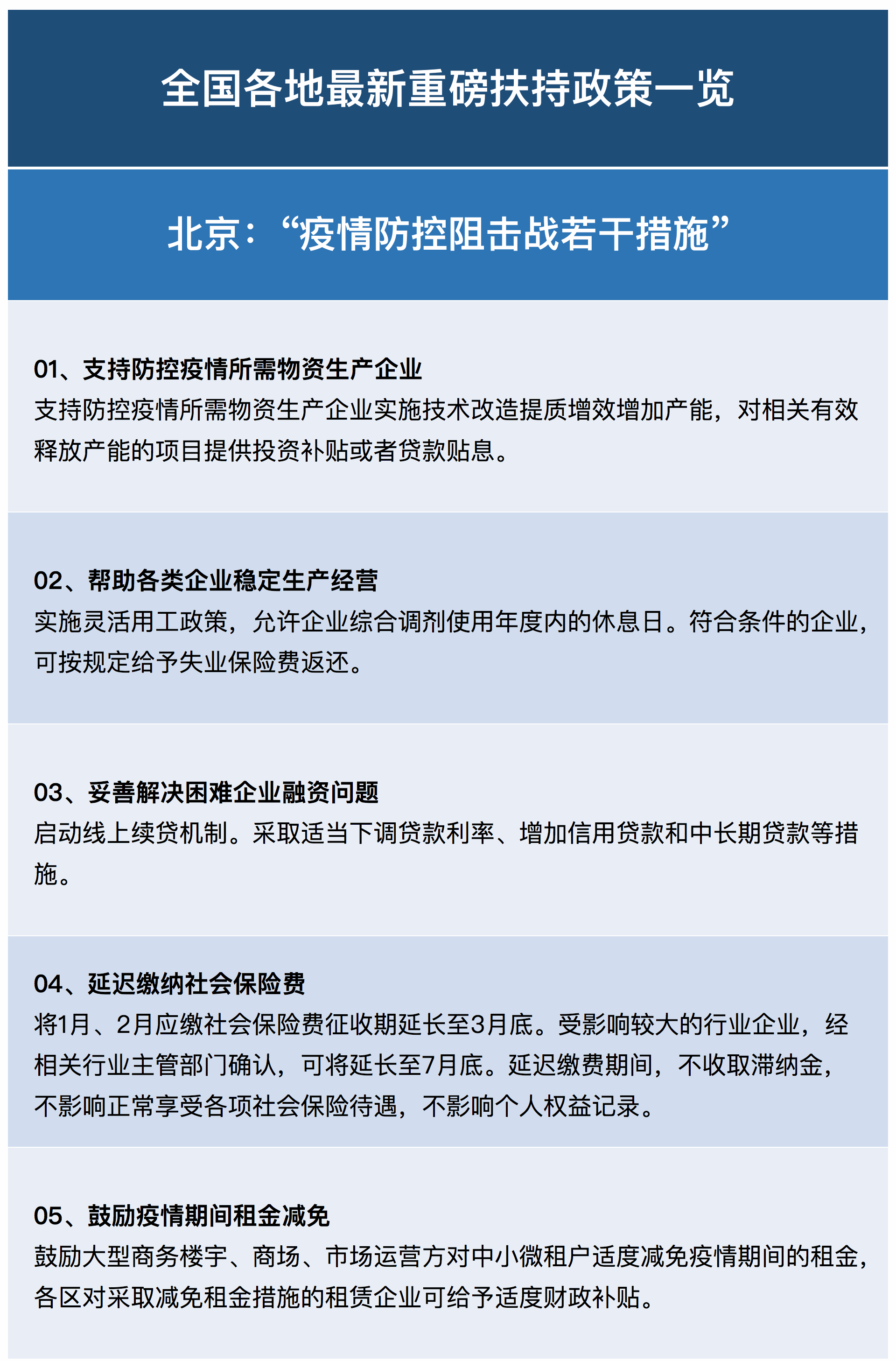
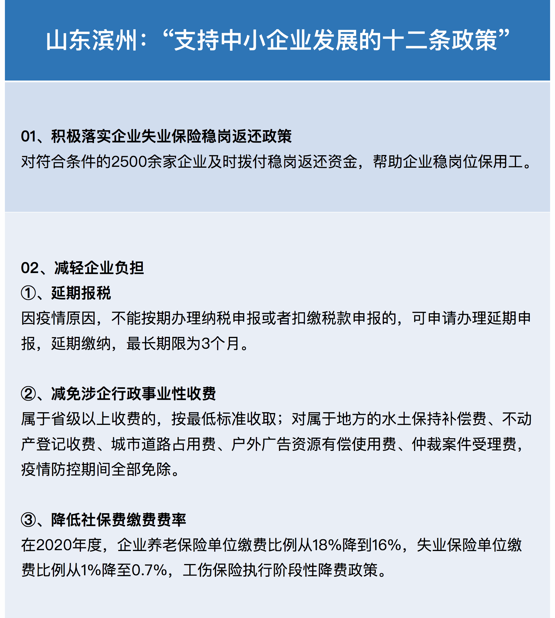
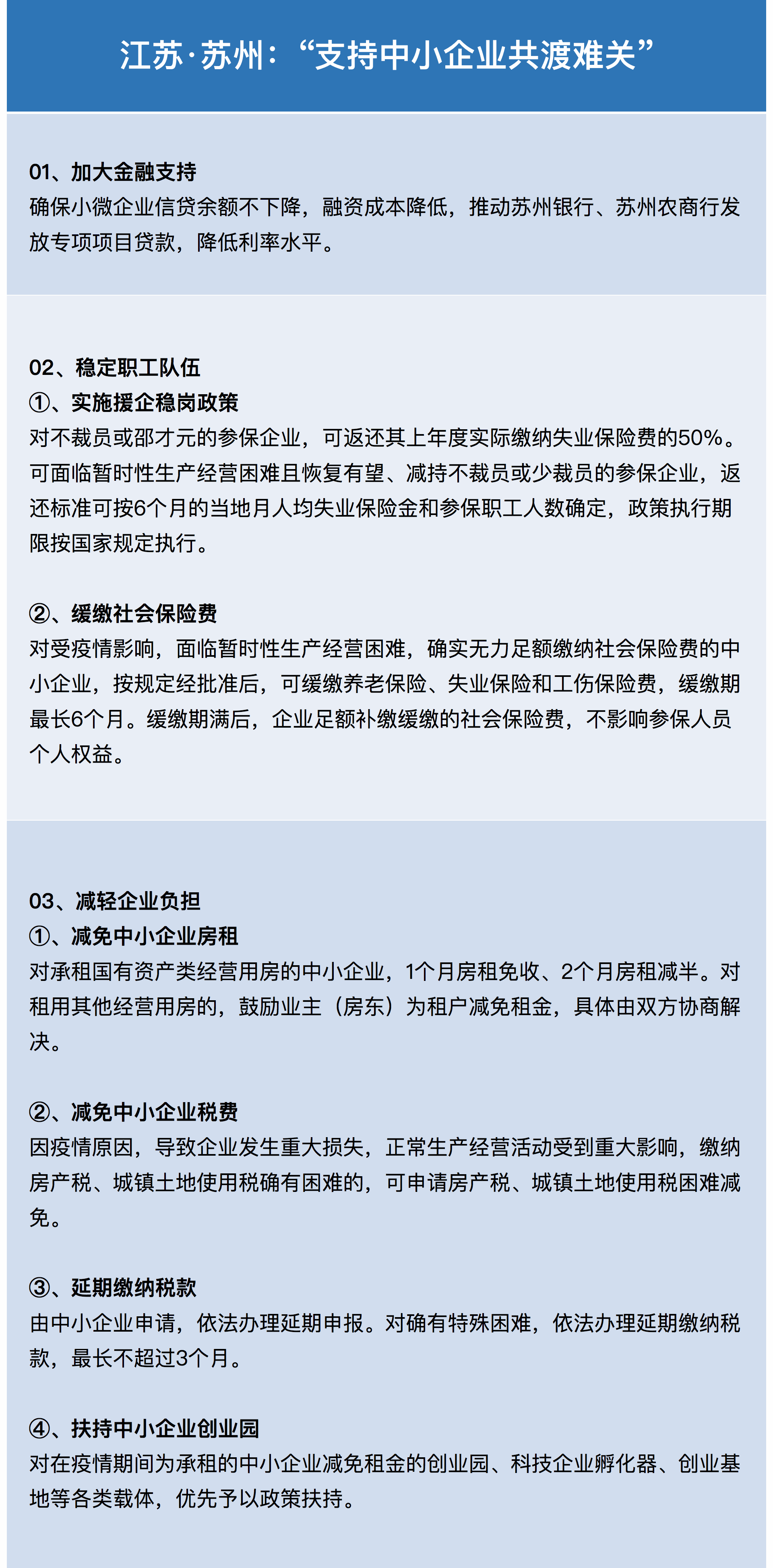
疫情之下,不仅使广大民众的生活受到严重影响,对于企业的影响也是巨大的,因疫情而导致的推迟复工、订单减少、人工成本增加等,使企业经营环境恶化。近日,各地政府纷纷及时出台相关政策,对因受疫情影响生产经营困难的中小企业给予税收减免或财政扶持,帮助企业渡过难关。
截至目前,包括北京、上海、广东、福建、南京、苏州等地均出台了相关文件。易路为大家整理了各地相关扶持政策,供大家分享。
关于易路
易路软件成立于2004年,拥有十多年企业信息化服务经验积累,专注为中大型企业提供以薪酬为核心的一站式人力资源服务云平台,覆盖员工「选用育留」全生命周期。系统已通过美国注册会计师协会(AICPA)制定的SOC1、SOC2审计,以及ISO27001数据安全认证。2020年1月,易路完成C2轮融资,目前主要投资机构有:高瓴资本、SIG、钟鼎资本、常春藤资本等。
中企出海之境外税务管理政策
eRoad AI招聘系统人岗匹配深度解析:重新定义人才精准对接的技术范式
2025年中国AI HR市场:从效率工具到战略引擎的演进
【AI赋能HR】 AI在人力资源管理中的创新应用与实践路径
HR必看干货|中国市场多元用工分类及分析
高能来袭,37名数字员工入职报道!一文“认清”eRoad iBuilder数智家族全员
eRoad iBuilder:AI驱动的HR智能体平台,开启人机协同新时代
eRoad人力资源科技:以AI HR全场景深度融合,重新定义组织效能新时代
eRoad领航,掘金金砖:巴西、俄罗斯、印度、中国市场的深度洞察与人力资源管理机遇
海纳百国盘点:南美洲出海洞察,eRoad领航,开启南美财富新航线
关注公众号
获取更多资讯
添加易小路
加入杜群领福利
扫码下载People+
开启智能职场生活
沪公网安备 31011202021967号
在线咨询
电话咨询
400-853-7888
预约演示
数字助理
扫码体验