导读:
12月14日,国家税务总局发布了《国家税务总局关于办理2019年度个人所得税综合所得汇算清缴事项的公告(征求意见稿)》。
一般来讲,将来的正式文件是以“征求意见稿”为基准。因此,HR应该提前学习文件内容,为明年的综合所得年度汇算清缴(后简称“汇算清缴”),做好充分的准备。
目前,易路软件推出的首个“汇算清缴”服务套餐,已开始接受预定!
主要内容:
1、“汇算清缴”的计算公式;
2、这几种情况的员工需要做“汇算清缴”;
3、“汇算清缴”的三种申报方式;
4、“汇算清缴”首个HR服务套餐,接受预定。
一、“汇算清缴”的计算公式
2019年度汇算应退或应补税额=[(综合所得收入额-60000元-“三险一金”等专项扣除-子女教育等专项附加扣除-依法确定的其他扣除)×适用税率-速算扣除数]-2019年已预缴税额
【易路Tips】:
1、“汇算清缴”的范围:
仅指纳入综合所得范围的工资薪金、劳务报酬、稿酬、特许权使用费等四项所得,可以不并入综合所得计税的收入。例如全年一次性奖金、解除劳动关系、提前退休、内部退养取得的一次性补偿收入以及上市公司股权激励等等,不在汇算范围内。
同时,计算综合所得收入是否超过12万元时,理解上也应为上述口径。
2、收入与收入额的区别:
根据规定,劳务报酬所得、稿酬所得、特许权使用费所得以收入减除百分之二十的费用后的余额为收入额。稿酬所得的收入额减按百分之七十计算。
因此,在计算综合所得收入额时,需要特别注意上述收入额的计算。而判断12万以下免除汇算清缴义务时的口径为收入。
二、哪些员工需要做“汇算清缴”?
根据《征求意见稿》中的相关规定,易路总结出“2019年度需要做汇算清缴”的情形可分为这两类:
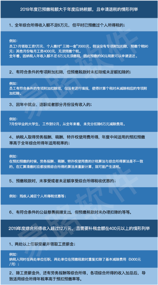
1、2019年度已预缴税额大于年度应纳税额且申请退税的。
2、2019年度综合所得收入超过12万元且需要补税金额在400元以上的。
三、“汇算清缴”有哪几种申报方式?
根据规定,员工可通过以下三种方式办理“汇算清缴”:
1、自行办理年度汇算
员工可优先通过网上税务局(包括个人所得税手机APP)办理年度汇算,税务机关将提供申报表预填服务;不方便通过上述方式办理的,也可以通过邮寄方式或到办税服务厅办理。
2、扣缴义务人代为办理
根据规定:“纳税人向扣缴义务人提出代办要求的,扣缴义务人应当办理。”
这里,我们可以理解为:“只要员工向公司提出代办理要求,公司就必须办理。”
此处,我们可以联想到当年“12万自行申报”政策,很多时候还是HR协助员工完成了“12万自行申报”。所以,扣缴义务人代为办理,是税务局保障“汇算清缴”顺利进行的一个重要途径。
当HR代办“汇算清缴”的同时,将面临三大风险:
①、事项繁杂,工作量将剧增:
需要整理、收集、核对大量的资料。
②、信息数据安全,难以保证:
多人经手,如何保证员工隐私不被泄露?
③、申报错误,责任难以划分:
申报出错,如何划分HR与员工的责任?
详情可了解:《首次个税汇算清缴,HR必须划的三个重点!》
3、委托第三方代为办理
员工可根据自己的情况和条件,自主委托第三方代为办理。选择这种方式,受托人需与纳税人签订委托授权书并妥善留存,明确双方的权利、责任和义务。
四、“汇算清缴”首个HR服务套餐,接受预定!
人员识别:系统自动提示需做汇算清缴的员工;
信息采集:构建“企业+员工”一体化渠道;
申报对接:“汇算清缴”系统一键计算申报;
数据安全:国内第一家同时通过安永SOC1、SOC2、SOC3(SSAE18)服务审计的SaaS服务企业。
易路软件成立于2004年,拥有十多年企业信息化服务经验积累,专注为中大型企业提供以薪酬为核心的一站式人力资源服务云平台,覆盖员工「选用育留」全生命周期。系统已通过美国注册会计师协会(AICPA)制定的SOC1、SOC2审计,以及ISO27001数据安全认证。2019年7月,易路完成了由SIG领投、高瓴资本追投的C1轮融资。
中企出海之境外税务管理政策
eRoad AI招聘系统人岗匹配深度解析:重新定义人才精准对接的技术范式
HR SaaS平台排行榜:细数2025年中国最具商业价值的十大HR SaaS平台
2025年中国AI HR市场:从效率工具到战略引擎的演进
国内首个HR智能体管理平台—iBuilder,如何让“数字员工”开箱即用
【AI赋能HR】 AI在人力资源管理中的创新应用与实践路径
HR必看干货|中国市场多元用工分类及分析
高能来袭,37名数字员工入职报道!一文“认清”eRoad iBuilder数智家族全员
eRoad iBuilder:AI驱动的HR智能体平台,开启人机协同新时代
eRoad人力资源科技:以AI HR全场景深度融合,重新定义组织效能新时代
在线咨询
电话咨询
400-853-7888
预约演示
数字助理
扫码体验