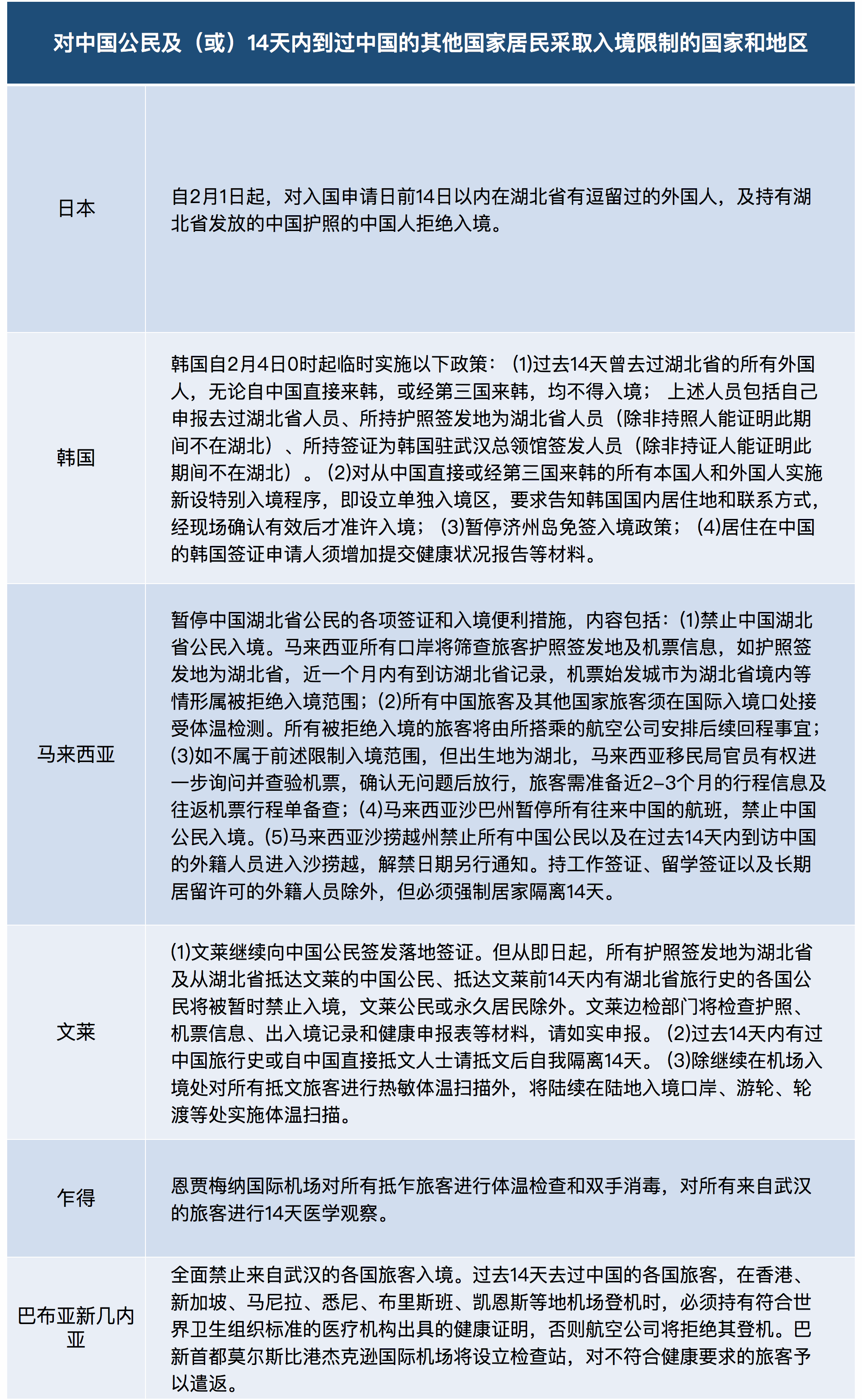
受新型冠状病毒肺炎疫情影响,目前一些国家相继采取入境管制措施。
企业中若有国外出差需求的员工,HR可自行对照以下表格,查看相应国家的规定,以便协助员工做更合理的安排。
以上信息均来自于国家移民管理局、中国领事服务网以及其他官方渠道提供的相关入境政策情况,供大家参考。
关于易路
易路软件成立于2004年,拥有十多年企业信息化服务经验积累,专注为中大型企业提供以薪酬为核心的一站式人力资源服务云平台,覆盖员工「选用育留」全生命周期。系统已通过美国注册会计师协会(AICPA)制定的SOC1、SOC2审计,以及ISO27001数据安全认证。2020年1月,易路完成C2轮融资,目前主要投资机构有:高瓴资本、SIG、钟鼎资本、常春藤资本等。
中企出海之境外税务管理政策
eRoad AI招聘系统人岗匹配深度解析:重新定义人才精准对接的技术范式
HR SaaS平台排行榜:细数2025年中国最具商业价值的十大HR SaaS平台
2025年中国AI HR市场:从效率工具到战略引擎的演进
国内首个HR智能体管理平台—iBuilder,如何让“数字员工”开箱即用
【AI赋能HR】 AI在人力资源管理中的创新应用与实践路径
HR必看干货|中国市场多元用工分类及分析
高能来袭,37名数字员工入职报道!一文“认清”eRoad iBuilder数智家族全员
eRoad iBuilder:AI驱动的HR智能体平台,开启人机协同新时代
eRoad人力资源科技:以AI HR全场景深度融合,重新定义组织效能新时代
关注公众号
获取更多资讯
添加易小路
加入杜群领福利
扫码下载People+
开启智能职场生活
沪公网安备 31011202021967号
在线咨询
电话咨询
400-853-7888
预约演示
数字助理
扫码体验